我校在教育部第十届高校廉洁教育系列活动中获佳绩
发布时间:2026-04-08 作者: 点击数:
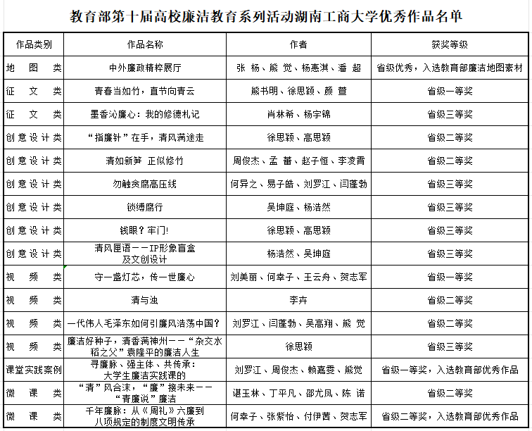
近日,教育部办公厅公布第十届高校廉洁教育系列活动评选结果,我校共有3项作品成功入选,其中“中外廉政精粹展厅”入选“传廉促担当”廉洁文化地图素材、法学院·纪检监察学院《千年廉脉:从<周礼>六廉到八项规定的制度文明传承》入选“青廉说”廉洁微网课优秀作品;法学院·纪检监察学院师生《寻廉脉强主体共传承:大学生廉洁实践课的多维打造》入选“寻廉脉”廉洁实践课优秀作品。
第十届高校廉洁教育系列活动由教育部思想政治工作司主办,主题为“清风育德守初心 廉洁笃行担使命”,围绕“学廉知廉、思廉传廉、践廉守廉”三大主线开展。此次活动在湖南省的开展由省委教育工委、省教育厅和省纪委监委驻教育厅纪检监察组决定联合开展“四个一批”廉洁教育系列活动,并委托湖南工商大学具体承办,实行限项申报。
湖南工商大学在校党委领导下,由湖南省廉政建设协同创新中心、法学院·纪检监察学院协同学校各部门组织安排,从作品征集到结果公示仅历时六个多月,共征集1610项优秀廉洁文化作品,经专家评审,活动共评选出获奖作品288项。我校共16项作品荣获省级奖项,其中,优秀廉洁地图素材1项、一等奖3项、二等奖6项、三等奖6项。评选结果充分展现了我省加强新时代廉洁文化建设的丰富实践,也彰显了湖南工商大学高水平活动承办能力和廉政中心团队真抓实干的工作作风。今后,我校将持续巩固活动成果,深化廉洁教育与教书育人深度融合,推动廉洁文化建设常态化长效化,为学校高质量发展筑牢廉洁根基。